Getting Started With UGC: A Guide for Brands
Getting started with UGC means testing creator content at scale, refining what performs, and building a system that drives consistent growth.

Table of Contents
Getting Started With UGC: A Beginner's Guide for Brands New to Creator Marketing
Most brands understand that investing in user-generated content is important, but few know how to start in a way that consistently drives results. The typical approach is to hire a creator, post a few videos, and hope something sticks. This method often leads to inconsistent performance and wasted budget.
At SideShift, we have worked with brands at every stage, from those testing UGC for the first time to high-volume content engines producing hundreds of videos every month. Brands that scale successfully approach UGC strategically. They do not rely on luck or isolated campaigns. They focus on building systems that produce repeatable results.
This guide will explain what UGC is, why it is effective, and how brands can create and scale their first UGC campaigns. By the end, you will understand how to launch a system that grows over time.
What is user-generated content?
User-generated content is content created by your customers or creators outside of your internal marketing team. This can include photos, videos, reviews, unboxing content, tutorials, or social media posts featuring your products.
Unlike traditional branded content, UGC feels authentic and relatable. Consumers trust content from peers or creators more than content produced by brands. This trust translates into higher engagement and conversion rates. UGC is particularly effective on platforms like TikTok and Instagram, where users favor native, organic content over polished advertising.
UGC is not just about social media posts. It is a tool that allows brands to scale content creation, experiment with messaging, and understand what resonates with their audience in real time.
Why Brands Are Shifting to Creator-Led Content
Brands are increasingly moving away from traditional advertising and toward creator-led content for several key reasons. This shift is being driven by changes in consumer behavior, platform algorithms, and overall content performance.
1. Authenticity Drives Engagement
Consumers respond more strongly to content that feels real, relatable, and unpolished. Creator-led UGC feels native to social platforms and tends to generate higher engagement than traditional branded ads.
2. More Cost-Effective Than Traditional Production
Working with creators is often more efficient than maintaining large in-house production teams or investing heavily in studio-based ad creative. Brands can produce more content at scale with lower overhead.
3. Better Performance on Social Platforms
Platforms like TikTok, Instagram Reels, and YouTube Shorts prioritize native content in their algorithms. Creator-generated content blends naturally into feeds and is more likely to be distributed organically.
4. Stronger Social Proof
UGC leverages the power of social proof by showing real people using and enjoying a product. This builds trust faster than polished, brand-directed advertising.
5. Improved Conversion and Revenue Outcomes
When integrated into a broader marketing strategy, creator-led content doesn’t just drive engagement, it also improves click-through rates and contributes directly to measurable revenue growth.
6. Scalable Content Production
Instead of relying on a single creative direction, brands can work with multiple creators to generate diverse content variations, making it easier to test, iterate, and scale winning ads.
Want to put this into practice?
SideShift connects you with vetted UGC creators who actually deliver. Start your free trial and post your first job in under 10 minutes.
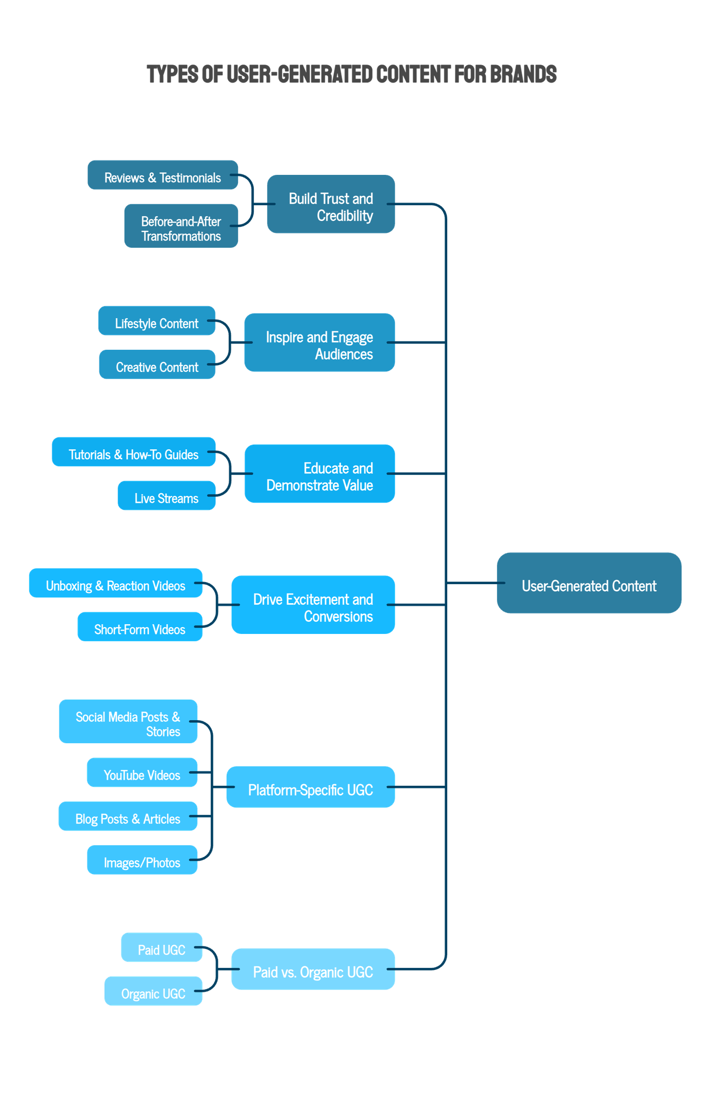
Types of UGC Brands Can Leverage
User-generated content (UGC) comes in many forms, each serving a different marketing purpose. Understanding these categories can help brands create a balanced strategy that drives engagement, trust, and conversions.
1. Build Trust and Credibility
UGC that highlights authentic customer experiences strengthens brand credibility and reassures potential buyers.
- Reviews & Testimonials: Written reviews, star ratings, or video testimonials that showcase real opinions.
- Before-and-After Transformations: Short videos or images demonstrating product impact.
2. Inspire and Engage Audiences
Content that shows products in real-life settings or sparks creativity helps your audience imagine themselves using your products.
- Lifestyle Content: Photos, videos, or stories featuring your product naturally in daily life.
- Creative Content: Unique or artistic interpretations of your product by users.
3. Educate and Demonstrate Value
UGC that teaches or guides users can highlight product benefits while providing practical value.
- Tutorials & How-To Guides: Step-by-step videos or blog posts demonstrating product use.
- Live Streams: Real-time demonstrations, product walkthroughs, or interactive Q&A sessions.
4. Drive Excitement and Conversions
Content that generates curiosity or excitement often leads to higher engagement and sales.
- Unboxing & Reaction Videos: Capture genuine excitement and discovery around your products.
- Short-Form Videos: TikTok, Reels, or YouTube Shorts showing demos, reactions, or vlogs.
5. Platform-Specific UGC
Different platforms encourage different types of UGC
- Social Media Posts & Stories: Instagram, TikTok, or other platform content using tags and hashtags.
- YouTube Videos: Longer-form storytelling, reviews, and tutorials.
- Blog Posts & Articles: Detailed user reviews or insights from enthusiasts.
- Images/Photos: High-quality visuals suitable for lifestyle branding.
- Paid UGC: Sponsored content created to amplify reach while retaining authenticity.
- Organic UGC: Naturally created by users, offering genuine social proof.
How to Start Working With UGC Creators
Starting with UGC creators works best when you treat it like a structured testing process rather than a one-time campaign. The goal is to quickly learn what content style, messaging, and creators actually drive results for your brand.
Here is a simple step-by-step way to get started.
- Step 1: Define your goal
Before reaching out to any creators, be clear on what you want UGC to achieve. This could be brand awareness, engagement, or direct conversions. Your goal will shape everything from creator selection to content style.
- Step 2: Identify your content direction
Decide what type of UGC you want to test first. For example, product demos, testimonials, unboxings, or lifestyle content. You do not need to overcomplicate this; just start with 1 to 2 formats.
- Step 3: Source a batch of creators
Instead of working with one creator at a time, start with a small group. Testing multiple creators at once helps you see patterns faster and reduces risk.
- Start with 10 to 20 creators
- Prioritize relevance over follower count
- Look for creators who already make similar content naturally
- Step 4: Write a flexible brief
A strong UGC brief gives direction without over-scripting. Focus on what needs to be communicated, not exactly how to say it.
Want to put this into practice?
SideShift connects you with vetted UGC creators who actually deliver. Start your free trial and post your first job in under 10 minutes.
Include:
- Key product benefits
- Target audience
- Example hooks or angles
- Clear deliverables (length, format, platform)
- Step 5: Launch and collect content
Once creators start delivering, focus on collecting multiple variations. Different hooks, tones, and formats will give you more data to work with.
- Step 6: Test and measure performance
Post or run the content in small paid tests. Track what actually performs instead of relying on assumptions.
- Step 7: Double down on winners
Once you identify top-performing creators or styles, reinvest in them. Scale what works and cut what doesn’t.
Starting with UGC is really about the speed of learning. The faster you test and refine, the faster you find a repeatable system that drives consistent results.
How to Scale Your UGC Strategy Over Time
Scaling UGC is about building a repeatable system that consistently produces winning creative. Once you understand what content works, the focus should shift from testing to optimization.
At this stage, consistency matters more than volume. Instead of one-off campaigns, brands should build ongoing creator pipelines where content is continuously tested, measured, and improved.
A key step is organizing creators by performance so you can allocate budget more effectively.
- Top creators: Rehire and increase budget
- Mid-tier creators: Test new formats and hooks
- New creators: Continuously test for fresh winners
Another major lever is repurposing content. High-performing UGC should be reused across paid ads, landing pages, email, and retargeting to maximize ROI.
Finally, scaling depends on data. Brands should track performance signals like engagement, watch time, and conversions to refine future campaigns.
Scaling works best when you focus on:
- Building a continuous creator pipeline
- Doubling down on winning creators and formats
- Repurposing content across channels
- Using performance data to refine strategy
- Increasing testing volume without losing quality
Using UGC for Ads and Conversions
UGC is highly effective in paid social campaigns. Because it feels native, audiences engage more with this type of content than traditional ads. High-performing organic content can be repurposed for paid campaigns to maximize impact.
This approach allows brands to test at scale. By identifying top-performing content, you can optimize ad creative for engagement and conversions. UGC helps brands connect with audiences in a way that builds trust while driving measurable results.
Turning Organic UGC Into Paid Ads
When a piece of content performs well organically, whether through strong watch time, high engagement, or solid click-through rates, it signals that the creative already resonates with your target audience. Scaling that content through paid ads allows brands to extend its reach and maximize its impact.
However, before boosting or repurposing any creator content, brands must secure the proper usage rights. This typically includes clear licensing or content usage agreements that grant permission to run the UGC in paid media, modify it if needed, and use it across brand-owned channels. Having these agreements in place protects both the brand and the creator while ensuring the content can be safely scaled across advertising platforms.
This approach also reduces creative uncertainty. Instead of constantly producing new concepts from scratch, brands can focus on proven winners and build campaigns around content that has already demonstrated strong audience resonance.
Want to put this into practice?
SideShift connects you with vetted UGC creators who actually deliver. Start your free trial and post your first job in under 10 minutes.
Whitelisting and Creator-Run Ads
Whitelisting (also known as creator licensing) allows brands to run ads directly through a creator’s account. This makes the content feel even more authentic because it appears as if it’s coming from the creator, not the brand.
This model is especially effective for performance-driven campaigns where conversion efficiency matters.
TikTok Spark Ads
On platforms like TikTok, Spark Ads are a native way to boost existing organic posts either from your brand account or from creators (with permission). Instead of re-uploading content as a traditional ad, Spark Ads amplify the original post, preserving all its social proof like likes, comments, and shares.
This creates a seamless experience for turning an already successful UGC campaign into a paid advertisement where ads blend naturally into the For You feed, resulting in higher engagement and stronger conversion rates compared to standard ad formats.
Mistakes to Avoid When Starting With UGC
1. Managing Everything Manually
Trying to handle creator sourcing, communication, approvals, and tracking without systems in place quickly becomes overwhelming. Instead, use tools and UGC platforms like SideShift to streamline workflows, organize campaigns, and scale creator partnerships more efficiently.
2. Expecting Instant Viral Success
Not every piece of UGC will go viral, and that shouldn’t be the goal. Strong UGC strategies are built on consistency, testing, and iteration, not one-off breakout hits. Focus on learning what performs over time.
3. Over-Scripting Creator Content
Over-directing creators can strip away the authenticity that makes UGC effective in the first place. While guidelines are important, leaving room for creative freedom leads to more natural, relatable content that resonates with audiences.
4. Partnering With Misaligned Creators
Working with creators who don’t align with your brand voice or target audience can weaken performance and reduce trust. Prioritize creators whose style, audience, and values match your brand.
5. Ignoring Performance Data
Failing to track and learn from campaign results limits your ability to improve. Use performance data to identify what works, double down on strong creators, and refine your approach over time.
Build a UGC System with SideShift
Getting started with UGC is easier when you have the right infrastructure behind you.
SideShift connects you with over 800,000 Gen Z creators and provides everything you need to launch, manage, and scale UGC campaigns. From recruiting creators to tracking performance and handling payouts, the platform is designed to remove friction and help you move faster.
Instead of guessing what will work, you can test at scale, identify winning content, and build a system that consistently drives results.
Join SideShift for free today.
FAQs
1. What does getting started with UGC mean for brands?
It means working with creators to produce content that feels native to social platforms, then testing and scaling what performs best.
2. How many creators should a beginner brand work with?
Most brands should start with 5 to 15 creators to generate enough variation in content.
Want to put this into practice?
SideShift connects you with vetted UGC creators who actually deliver. Start your free trial and post your first job in under 10 minutes.
3. How long does it take to see results from UGC?
Results can appear quickly, but meaningful insights usually come after testing multiple pieces of content.
4. Do you need a large budget to start UGC?
No. UGC can be started with a relatively small budget by working with multiple creators at lower costs per video.
5. How do brands scale UGC after starting?
Brands scale by increasing content volume, refining what works, and building long-term relationships with high-performing creators.
